91在线
91在线 91在线
|
English
91在线
91在线 概况
91在线简介
现任领导
院长介绍
行政人员
盈阳资产
院形象片
人才培养
专业介绍
实践教学
游学活动
社会实践
师资队伍
综合导师
专任教师
客座教授
学生工作
学生活动
心理专栏
党群工作
媒体报道
高培中心
中心简介
课程项目
定制课程
联系我们
人才协同培养基地
91在线
>
评奖评优
>
正文
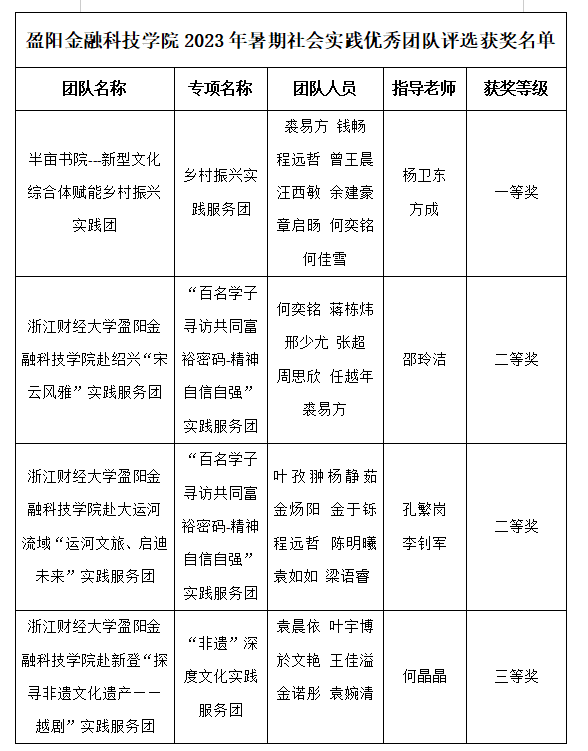
91在线 2023年暑期社会实践优秀团队评选获奖名单公示
作者:
时间:2023-09-18
点击数:
9
月
14
日
,
91在线 与数据科学91在线 共同举办
2023
年暑期社会实践优秀团队评选活动
。
此次活动评选91在线 共产生一等奖
1
项
、
二等奖
2
项
、
三等奖
4
项
。
现将名单公示如下:
上一条:
91在线 关于2022-2023学年本科生校级奖学金及荣誉称号初评名单的公示
下一条:
关于91在线 2023级“楼佳雏鹰奖学金”优秀奖获得者候选名单的公示